International Ocean Discovery Program

IODP Publications

Flecker, R., Ducassou, E., Williams, T., and the Expedition 401 Scientists
Proceedings of the International Ocean Discovery Program Volume 401
publications.iodp.org

https://doi.org/10.14379/iodp.proc.401.204.2026

Data report: X-ray fluorescence scanning of sediment cores, IODP Expedition 401 Site U1611, Alborán Sea1

P. Standring,2 S. Chin,2 F. Raad,2 Y. Zhang,3 I. Billy,4 S.J. Feakins,2 Z. Li,2 M. Mulligan,5 D. Noto,2 J. Stine,2 M. Teixeira,2 X. Xu,2 J. Yeon,6 M.Z. Yousfi,2 R. Flecker,2 E. Ducassou,2 T. Williams,2 and the Expedition 401 Scientists2

1 Standring, P., Chin, S., Raad, F., Zhang, Y., Billy, I., Feakins, S.J., Li, Z., Mulligan, M., Noto, D., Stine, J., Teixeira, M., Xu, X., Yeon, J., Yousfi, M.Z., Flecker, R., Ducassou, E., Williams, T., and the Expedition 401 Scientists, 2026. Data report: X-ray fluorescence scanning of sediment cores, IODP Expedition 401 Site U1611, Alborán Sea. In Flecker, R., Ducassou, E., Williams, T., and the Expedition 401 Scientists, Mediterranean–Atlantic Gateway Exchange. Proceedings of the International Ocean Discovery Program, 401: College Station, TX (International Ocean Discovery Program). https://doi.org/10.14379/iodp.proc.401.204.2026

2 Expedition 401 Scientists' affiliations. Correspondence author: StandringP@si.edu

3 Department of Earth Sciences, University of Southern California, USA.

4 Environnements Paléoenvironnements Océaniques et Continentaux, Université de Bordeaux, France.

5 Earth and Environmental Sciences, University of Iowa, USA.

6 International Ocean Discovery Program, Texas A&M University, USA.

Abstract

This report presents the X-ray fluorescence (XRF) data generated by scanning sediment cores from International Ocean Discovery Program (IODP) Expedition 401 Site U1611 in the Alborán Sea as part of the Investigating Miocene Mediterranean–Atlantic Gateway Exchange (IMMAGE) Land-2-Sea drilling project. The main goal of Expedition 401 was to investigate the paleoclimate and paleoceanographic impact of changes in the Mediterranean–Atlantic gateway during the Late Miocene. Site U1611 is located on the eastern side of the Gibraltar Strait, the present-day gateway. The recovered succession is a nearly continuous record of sediment before, during, and after the formation of a salt giant in the Mediterranean, the Messinian Salinity Crisis (MSC; 5.33–5.97 Ma). XRF scanning of these sediment cores at very high resolution (ranging 2 mm to 5 cm) produces semiquantitative elemental abundance data providing geochemical information about paleoceanographic changes through time. These data show moderate positive correlation between terrigenous elements (e.g., Al strongly positively correlated to Si and Ti) and weak negative correlations between terrigenous and biogenic elements. In contrast with the well-developed orbital cyclicity visible in many Late Miocene Mediterranean successions, the XRF data from these cores lack obvious cyclicity. This is likely due to the Alborán Basin's complicated depositional environment, which consists of a mixture of gravity flows and thinly laminated pelagic/hemipelagic sediments. These new data provide additional evidence that permits the reconstruction of Late Miocene paleoceanographic conditions in the Alborán Basin.

1. Introduction

Alterations in the geometry of marine gateways can modify global thermohaline circulation, impacting both global climate and local and regional climate–ocean processes and ecosystems (Berggren, 1982). Today, Mediterranean–Atlantic exchange occurs through the Gibraltar Strait, where a dense, saline deepwater plume overflows from the Mediterranean Sea forming a distinct intermediate water mass in the Atlantic Ocean and creating contourite drifts in the Gulf of Cádiz (e.g., Hernández-Molina et al., 2014). Exchange through a single gateway at Gibraltar has only existed since the Early Pliocene (Flecker et al., 2015). In the Middle to Late Miocene two connections through southern Spain and northern Morocco slowly restricted, resulting in the precipitation of large-scale evaporite deposits (~1 km thick) during the Messinian Salinity Crisis (MSC; 5.97–5.33 Ma) (Flecker et al., 2015; Hsü et al., 1973; Krijgsman et al., 2024; Roveri et al., 2014, 2025; Ryan, 2009, 2023). The MSC is divided into three stages characterized by the deposition of different evaporites throughout the Mediterranean (Roveri et al., 2014) and corresponding to different configurations of exchange between the Atlantic and Mediterranean (Flecker et al., 2015; García-Castellanos et al., 2025; Krijgsman et al., 2018; Martín et al., 2014).

International Ocean Discovery Program (IODP) Expedition 401 Mediterranean–Atlantic Gateway is the offshore component of the Investigating Miocene Mediterranean–Atlantic Gateway Exchange (IMMAGE) Land-2-Sea drilling project (Flecker et al., 2024; Flecker et al., 2025a). The overall goal of this project is to reconstruct the changes in Mediterranean–Atlantic exchange during the Miocene and explore its role in driving climate change. Site U1611 (36°18.75N, 4°34.27W) is located ~110 km east-northeast of the Gibraltar Strait in the Alborán Basin (Figure F1). Site U1611 consists of two holes (U1611A and U1611B) targeting late Messinian sedimentary successions that span the MSC and the Miocene/Pliocene boundary (Flecker et al., 2025b). The main objective of drilling Site U1611 was to acquire a sedimentary record of the Alborán Basin before, during, and after the MSC to test the hypothesis that during the MSC the Alborán Basin was an intermediate water body between the Atlantic and the rest of the Mediterranean Sea and the Gibraltar Strait served as a gateway between the Atlantic and the Mediterranean (Flecker et al., 2025a; Flecker et al., 2025b).

Figure F1. Site locations.

Hole U1611B was offset laterally from Hole U1611A by 1.316 km northwest to target sediments with better horizontal continuity in seismic data (Flecker et al., 2025a; Flecker et al., 2025b). Sediment cores at Site U1611 differ from typical Mediterranean Sea sediments because they appear to lack the characteristic orbitally driven sequences observed at other locations (e.g., precession-driven sapropel–marl cycles; Krijgsman et al., 2024, and references therein). Sediments from both holes consist of mud, silty mud, sandy silt, and silty sand with varying carbonate content (Flecker et al., 2025b). Both successions also contain minor quantities of conglomerate, breccia, and cemented carbonate (Flecker et al., 2025b). Lithologies at Site U1611 are indicative of a complex depositional system consisting of thinly laminated pelagic/hemipelagic sediments interbedded with gravitational deposits (e.g., slumps, conglomerates, and turbidites). Laminated sediments are prominent in the MSC succession with some thin aragonite layers and dark, organic-rich muds indicative of a restricted basin with low-oxygen conditions in the benthic environment limiting bioturbation (Flecker et al., 2025b). Pliocene sediments consist of hemipelagic/pelagic deposits with evidence of bottom current processes (i.e., contourites) (Flecker et al., 2025b).

X-ray fluorescence (XRF) scanning of Hole U1611A and U1611B cores was conducted during Expedition 401 programmatic scanning to provide semiquantitative elemental composite data and context for paleoceanographic and paleoenvironmental conditions (Croudace and Rothwell, 2015). Hole U1611B contains a more complete succession of MSC sediments and was thus the focus of regular daytime scanning at a resolution of 2–5 cm spacing for Cores 401-U1611B-12R through 66R. However, to maximize our scanning time, we selected several sections from both holes (30 sections from Hole U1611B and 27 sections from Hole U1611A) for overnight scans at a very high resolution (2–4 mm spacing). As a result, Hole U1611A does not have a continuous XRF record. This report contains quality controlled XRF data combined with stratigraphic information from shipboard analysis (Flecker et al., 2025b) to provide an overview of elemental abundance variability. Companion XRF data report publications for the Expedition 401 Atlantic Ocean Sites include Site U1385 (Raad et al., 2026), Site U1609 (Teixeira et al., 2026), and Site U1610 (Xu et al., 2026).

2. Methods

Sediment cores for both Holes U1611A and U1611B were scanned at the Gulf Coast Repository at Texas A&M University (United States) with each hole scanned exclusively on one instrument. Hole U1611B was scanned on the third-generation Avaatech Core Scanner (XRF1), and Hole U1611A was scanned on the fourth-generation Avaatech Core Scanner (XRF2). Both scanners were used to ensure maximum coverage during IODP programmatic scanning in Spring 2024 for Expedition 401. The nondestructive method of XRF core scanning uses energy dispersive spectroscopy to simultaneously measure photon energies through fluorescence of major, minor, and trace elements after excitation voltages of 10, 30, and 50 kV are directed at the core surface. Both scanners use a water-cooled 100 W rhodium side Be-window X-ray tube, a Brightspec SiriusSD silicon drift detector, and a Topaz-X high-resolution digital multichannel analyzer. The measurement window slit size was set at 1 cm downcore by 1.2 cm cross-core. The enclosed prism that houses the detector was continuously flushed with helium to remove natural atmospheric contamination to reduce background noise within the data output. Archive halves of the sediment cores were scanned at 10 kV with no filter for major and minor elements (Al, Si, P, Cl, K, Ca, Ti, Mn, Fe, and Cr); at 30 kV with a thick Pd filter for additional major and minor elements, including geologically significant trace elements (K, Ca, Ti, Mn, Fe, Co, Ni, Zn, Br, Rb, Sr, and Zr); and at 50 kV with a Cu filter for heavier trace elements (Sr, Rb, Zr, and Ba).

2.1. Sediment core preparation

Prior to scanning, sediment cores were brought to room temperature and cleaned. Sediment cores were carefully scraped with a glass slide across the width of the core to prevent contamination caused by smearing associated with the protective film during storage, even the sediment surface to ensure good contact with the scanner, and remove any mold grown during storage. The glass slide was wiped clean between scrapes with a Kimwipe. The core was covered with a 4 µm thick Ultralene film to prevent contamination as the XRF detector moved down the core and smoothed to remove air bubbles.

2.2. Quality control

To ensure the XRF scanner was operating correctly, 20 replicate measurements on standards were run each morning to warm up the scanner, and another set of standards without replicates was run at the end of each day. Data were processed using Brightspec's bAxilBatch software and uploaded into the IODP Laboratory Information Management System (LIMS) database and then quality controlled by removing data points that exhibited high Ar peaks during the 10 kV measurement, which indicated that air was measured rather than the core surface. The threshold count for the k-α of argon was set at 0, where any positive value is deemed unreliable and required further inspection or deletion. Typical values of argon averaged around −3000 counts, which signifies little to no atmospheric contamination. Some elements (e.g., Mg and Mo) were measured by the scanner but are not included in this data set because of low detection by the XRF scanner, which was determined by negative or low (i.e., <100) count values.

3. Results

3.1. Stratigraphic trends

Select elements that are commonly used as proxies in elemental ratios (Al, Si, Ca, Ti, Mn, Fe, Rb, Sr, Zr, and Ba) were plotted by depth with shipboard magnetic susceptibility (MS), natural gamma radiation (NGR), and biostratigraphic data (Flecker et al., 2025b) to determine any potential stratigraphic changes in Holes U1611A and U1611B (Figures F2, F3, F4, F5, F6).

Figure F2. MS, NGR, and XRF elemental counts, Hole U1611B.

Figure F3. MS, NGR, and XRF elemental counts, Core 401-U1611B-12R.

Figure F4. MS, NGR, and XRF elemental counts, Hole U1611A.

Figure F5. MS, NGR, and select XRF elemental counts zoomed in, Hole U1611A.

Figure F6. MS, NGR, and XRF elemental counts, Core 401-U1611A-18R.

Hole U1611B XRF data have some variability with depth (Figure F2). There are visible changes in the amplitude of variability in elemental counts at ~840, 870, 900, and 940 m core depth below seafloor, Method A (CSF-A) for Hole U1611B, corresponding to the onset of the MSC, and intervals within the MSC (Figure F2). Particularly above ~840 m CSF-A within the MSC interval, terrigenous elements (i.e., Al, Si, Ti, Fe, and Rb) as well as shipboard MS and NGR data shift to higher values, whereas Ca and Sr shift to slightly lower values (Figure F2). Additionally, there are very low counts of Mn throughout most of the MSC, and the variability increases at ~840 m CSF-A within the MSC interval.

A plot of a single core (401-U1611B-12R) from the Pliocene demonstrates that predominantly terrigenous-sourced elements (i.e., Al, Si, Ti, and Rb) covary with biogenic elements (i.e., Ca and Sr) (Figure F3). At this scale, cyclicity is difficult to discern, probably in part because of the complex depositional environment in Hole U1611B. Evidence of cyclicity in the Messinian succession is more difficult to detect because of the intercalation of extensive gravitational deposits (e.g., slumps and turbidites) within the pelagic/hemipelagic succession.

Stratigraphic trends are difficult to discern in Hole U1611A (Figures F4, F5) because of the lack of continuous XRF scanning. However, there is a visible shift in element counts for terrigenous elements (i.e., Al, Si, and Rb) to higher values within the MSC interval above ~870 m CSF-A (Figures F4, F5). Figure F6 shows the same XRF data for a single core (401-U1611A-18R) to demonstrate higher resolution variability. As expected, siliciclastic elements (i.e., Al, Si, and Ti) change in phase with each other and generally in the opposite direction from the biogenic elements (i.e., Ca and Sr). There is a noticeable difference in variability across the Miocene/Pliocene boundary (~820 m CSF-A), where siliciclastic elements and Mn appear to decline in abundance over the transition to the Zanclean and Ca and Sr increase (Figure F6). The high degree of variability in the Mn data for the MSC is not present in the younger sequence (Figure F6).

Variability visible in the Messinian cores for both Holes U1611A and U1611B as thin laminations (some millimeter scale) within the fine-grained sequences (Flecker et al., 2025b) are typically below the XRF scanning resolution for both the daily and even the higher resolution overnight scans.

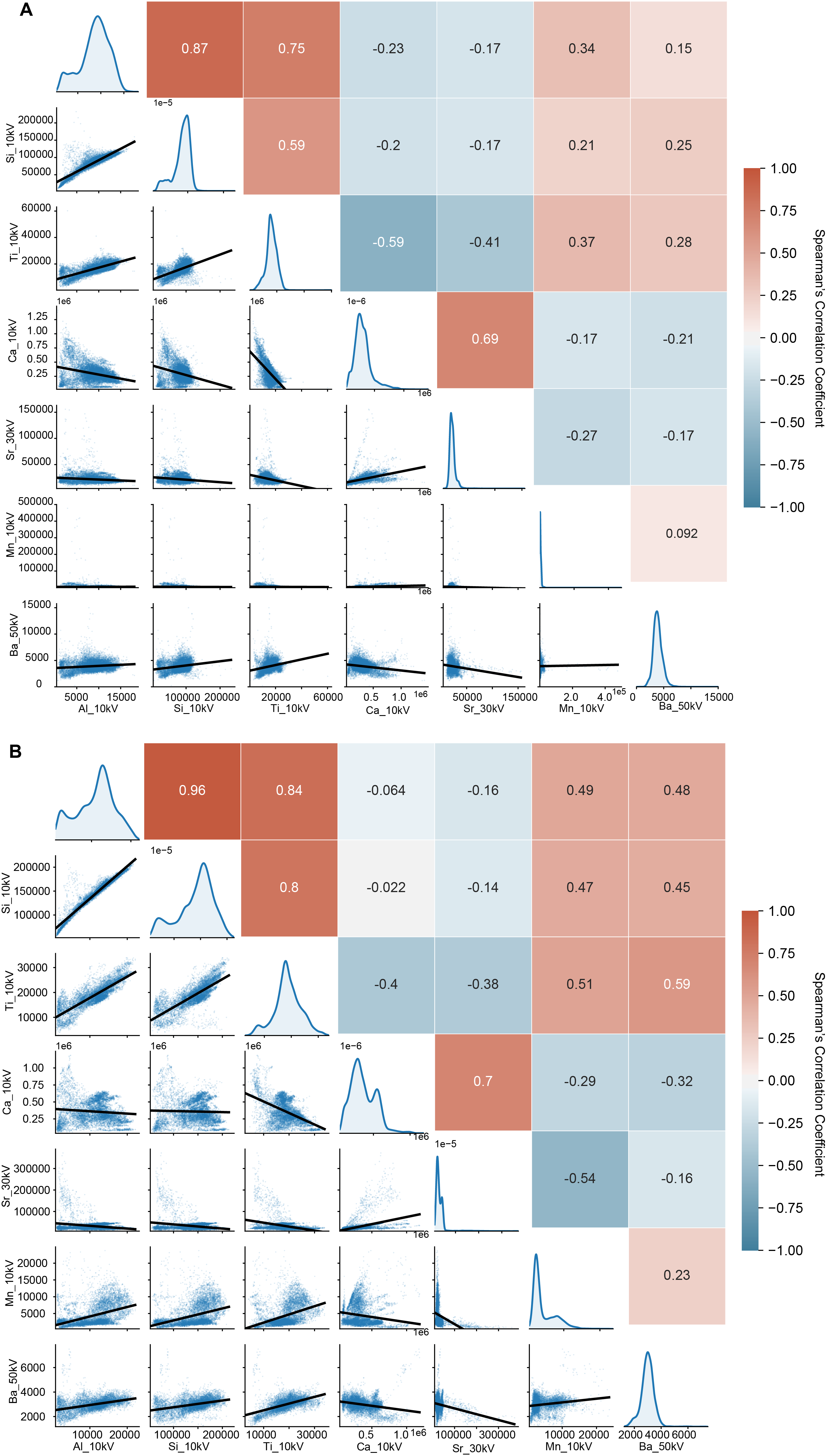
3.2. Correlation between elements

Elemental counts plotted against each other for Al, Si, Ca, Ti, Mn, Sr, and Ba (Figure F7) show that most of the terrigenous-sourced elements (i.e., Si, Al, and Ti) have positive correlations and are predominantly negatively correlated with biogenic elements (i.e., Ca and Sr) (Figure F7). Ba, which is usually an indicator element for marine primary productivity in pelagic settings (e.g., Bains et al., 2000), has positive correlations with terrigenous elements and negative correlations with the other elements incorporated into biogenic minerals (Ca and Sr). A Spearman's rank correlation for the same elements determines the degree and direction of correlation where data do not exhibit a normal distribution (Figure F7). For Site U1611 XRF data, the highest correlation was for Al-Si at 0.87 in Hole U1611B (Figure F7A) and 0.96 in Hole U1611A (Figure F7B). The strongest negative correlation for Hole U1611B was −0.59 for Ti-Ca, and the strongest negative correlation for Hole U1611A was −0.54 for Sr-Mn (Figure F7). This discrepancy between Holes U1611A and U1611B may be a function of the small number of sections selected for high-resolution scanning in Hole U1611A, as these targeted interesting lithologic transitions.

Figure F7. Correlation plots.

4. Data availability

Data from Expedition 401, including the XRF data in this report, are available at the Zenodo open data repository at the end of the expedition moratorium (https://zenodo.org/communities/​iodp).

5. Acknowledgments

XRF scanning of Site U1611 was conducted as part of International Ocean Discovery Program (IODP) Expedition 401 programmatic scanning that was funded by the National Science Foundation (NSF) in agreement with the US Science Support Program (USSSP). XRF scanning travel support for US-based scientists was also funded by USSSP. We would like to thank the crew and technical staff aboard the R/V JOIDES Resolution, without whom we would not have any sediment cores to analyze. We would also like to thank the staff of the GCR, and Kara Vadman and Michelle Penkrot in particular, for their help with XRF scanning. We are also grateful to our reviewer, Chiara Amadori, for the thoughtful feedback and help to improve this data report.

References

Bains, S., Norris, R.D., Corfield, R.M., and Faul, K.L., 2000. Termination of global warmth at the Palaeocene/Eocene boundary through productivity feedback. Nature, 407(6801):171–174. https://doi.org/10.1038/35025035

Berggren, W.A., 1982. Role of ocean gateways in climatic change. In Climate in Earth History: Studies in Geophysics. Washington, DC (National Academy Press), 118–125. https://www.nationalacademies.org/read/11798/chapter/14

Croudace, I.W., and Rothwell, R.G. (Eds.), 2015. Micro-XRF Studies of Sediment Cores: Applications of a Non-destructive Tool for the Environmental Sciences: Dordrecht, Netherlands (Springer). https://doi.org/10.1007/978-94-017-9849-5

Flecker, R., Ducassou, E., Williams, T., Amarathunga, U., Balestra, B., Berke, M.A., Blättler, C.L., Chin, S., Das, M., Egawa, K., Fabregas, N., Feakins, S.J., George, S.C., Hernández-Molina, F.J., Krijgsman, W., Li, Z., Liu, J., Noto, D., Raad, F., Rodríguez-Tovar, F.J., Sierro, F.J., Standring, P., Stine, J., Tanaka, E., Teixeira, M., Xu, X., Yin, S., and Yousfi, M.Z., 2025a. Expedition 401 summary. In Flecker, R., Ducassou, E., Williams, T., and the Expedition 401 Scientists, Mediterranean–Atlantic Gateway Exchange. Proceedings of the International Ocean Discovery Program, 401: College Station, TX (International Ocean Discovery Program). https://doi.org/10.14379/iodp.proc.401.101.2025

Flecker, R., Ducassou, E., Williams, T., Amarathunga, U., Balestra, B., Berke, M.A., Blättler, C.L., Chin, S., Das, M., Egawa, K., Fabregas, N., Feakins, S.J., George, S.C., Hernández-Molina, F.J., Krijgsman, W., Li, Z., Liu, J., Noto, D., Raad, F., Rodríguez-Tovar, F.J., Sierro, F.J., Standring, P., Stine, J., Tanaka, E., Teixeira, M., Xu, X., Yin, S., and Yousfi, M.Z., 2025b. Site U1611. In Flecker, R., Ducassou, E., Williams, T., and the Expedition 401 Scientists, Mediterranean–Atlantic Gateway Exchange. Proceedings of the International Ocean Discovery Program, 401: College Station, TX (International Ocean Discovery Program). https://doi.org/10.14379/iodp.proc.401.106.2025

Flecker, R., Ducassou, E., Williams, T., and the Expedition 401 Scientists, 2024. Expedition 401 Preliminary Report: Mediterranean–Atlantic Gateway Exchange. International Ocean Discovery Program. https://doi.org/10.14379/iodp.pr.401.2024

Flecker, R., Krijgsman, W., Capella, W., de Castro Martíns, C., Dmitrieva, E., Mayser, J.P., Marzocchi, A., Modestou, S., Ochoa, D., Simon, D., Tulbure, M., van den Berg, B., van der Schee, M., de Lange, G., Ellam, R., Govers, R., Gutjahr, M., Hilgen, F., Kouwenhoven, T., Lofi, J., Meijer, P., Sierro, F.J., Bachiri, N., Barhoun, N., Alami, A.C., Chacon, B., Flores, J.A., Gregory, J., Howard, J., Lunt, D., Ochoa, M., Pancost, R., Vincent, S., and Yousfi, M.Z., 2015. Evolution of the Late Miocene Mediterranean–Atlantic gateways and their impact on regional and global environmental change. Earth-Science Reviews, 150:365–392. https://doi.org/10.1016/j.earscirev.2015.08.007

García-Castellanos, D., Heida, H., Palcu, D.V., Bulian, F., and Sierro, F., 2025. Kilometric sea level changes during the Messinian salinity crisis caused by river erosion and climate. Science Advances, 11(28):eads9752. https://doi.org/10.1126/sciadv.ads9752

Hernández-Molina, F.J., Stow, D.A.V., Alvarez-Zarikian, C.A., Acton, G., Bahr, A., Balestra, B., Ducassou, E., Flood, R., Flores, J.-A., Furota, S., Grunert, P., Hodell, D., Jimenez-Espejo, F., Kim, J.K., Krissek, L., Kuroda, J., Li, B., Llave, E., Lofi, J., Lourens, L., Miller, M., Nanayama, F., Nishida, N., Richter, C., Roque, C., Pereira, H., Sanchez Goñi, M.F., Sierro, F.J., Singh, A.D., Sloss, C., Takashimizu, Y., Tzanova, A., Voelker, A., Williams, T., and Xuan, C., 2014. Onset of Mediterranean outflow into the North Atlantic. Science, 344(6189):1244–1250. https://doi.org/10.1126/science.1251306

Hsü, K.J., Ryan, W.B.F., and Cita, M.B., 1973. Late Miocene desiccation of the Mediterranean. Nature, 242(5395):240–244. https://doi.org/10.1038/242240a0

Krijgsman, W., Capella, W., Simon, D., Hilgen, F.J., Kouwenhoven, T.J., Meijer, P.T., Sierro, F.J., Tulbure, M.A., van den Berg, B.C.J., van der Schee, M., and Flecker, R., 2018. The Gibraltar corridor: watergate of the Messinian salinity crisis. Marine Geology, 403:238–246. https://doi.org/10.1016/j.margeo.2018.06.008

Krijgsman, W., Rohling, E.J., Palcu, D.V., Raad, F., Amarathunga, U., Flecker, R., Florindo, F., Roberts, A.P., Sierro, F.J., and Aloisi, G., 2024. Causes and consequences of the Messinian salinity crisis. Nature Reviews Earth & Environment, 5(5):335–350. https://doi.org/10.1038/s43017-024-00533-1

Martín, J.M., Puga Bernabeu, Á., Aguirre Rodríguez, J., and Braga Alarcón, J.C., 2014. Miocene Atlantic-Mediterranean seaways in the Betic Cordillera (Southern Spain). Revista de la Sociedad Geológica de España, 27(1):175–186. https://doi.org/10481/42694

Raad, F., Standring, P., Le Ber, E., Blättler, C., Billy, I., Chin, S., Teixeira, M., Feakins, S.J., Li, Z., Mulligan, M., Noto, D., Stine, J., Xu, X., Yeon, J., Yousfi, Z.M., Zhang, Y., Flecker, R., Ducassou, E., Williams, T., and the Expedition 401 Scientists, 2026. Data report: X-ray fluorescence scanning of sediment cores, IODP Expedition 401 Site U1385, southwest Iberian margin (Portugal). In Flecker, R., Ducassou, E., Williams, T., and the Expedition 401 Scientists, Mediterranean–Atlantic Gateway Exchange. Proceedings of the International Ocean Discovery Program, 401: College Station, TX (International Ocean Discovery Program). https://doi.org/10.14379/iodp.proc.401.202.2026

Roveri, M., Flecker, R., Krijgsman, W., Lofi, J., Lugli, S., Manzi, V., Sierro, F.J., Bertini, A., Camerlenghi, A., De Lange, G., Govers, R., Hilgen, F.J., Hübscher, C., Meijer, P.T., and Stoica, M., 2014. The Messinian salinity crisis: past and future of a great challenge for marine sciences. Marine Geology, 352:25–58. https://doi.org/10.1016/j.margeo.2014.02.002

Roveri, M., Lugli, S., and Manzi, V., 2025. The desiccation and catastrophic refilling of the Mediterranean: 50 years of facts, hypotheses, and myths around the Messinian salinity crisis. Annual Review of Marine Science, 17:485–509. https://doi.org/10.1146/annurev-marine-021723-110155

Ryan, W.B.F., 2009. Decoding the Mediterranean salinity crisis. Sedimentology, 56(1):95–136. https://doi.org/10.1111/j.1365-3091.2008.01031.x

Ryan, W.B.F., 2023. 50th anniversary review of the Mediterranean desiccation hypothesis. La Rivista del Nuovo Cimento, 46(4):163–291. https://doi.org/10.1007/s40766-023-00042-9

Teixeira, M., Chin, S., Standring, P., Zhang, Y., Billy, I., Feakins, S.J., Li, Z., Mulligan, M., Noto, D., Raad, F., Stine, J., Xu, X., Yeon, J., Yousfi, M.Z., Flecker, R., Ducassou, E., Williams, T., and the Expedition 401 Scientists, 2026. Data report: X-ray fluorescence scanning of sediment cores, IODP Expedition 401 Site U1609, SW Iberia Atlantic margin (Portugal). In Flecker, R., Ducassou, E., Williams, T., and the Expedition 401 Scientists, Mediterranean–Atlantic Gateway Exchange. Proceedings of the International Ocean Discovery Program, 401: College Station, TX (International Ocean Discovery Program). https://doi.org/10.14379/iodp.proc.401.201.2026

Xu, X., Stine, J., Standring, P., Hernández-Molina, F. J., Billy, I., Chin, S., Feakins, S.J., Li, Z., Mulligan, M., Noto, D., Raad, F., Teixeira, M., Yeon, J., Yousfi, M.Z., Zhang, Y., Flecker, R., Ducassou, E., Williams, T., and the Expedition 401 Scientists, 2026. Data report: X-ray fluorescence scanning of sediment cores, IODP Expedition 401 Site U1610, Gulf of Cádiz, Atlantic. In Flecker, R., Ducassou, E., Williams, T., and the Expedition 401 Scientists, Mediterranean–Atlantic Gateway Exchange. Proceedings of the International Ocean Discovery Program, 401: College Station, TX (International Ocean Discovery Program). https://doi.org/10.14379/iodp.proc.401.203.2026